ElektrikBilim.Com Ana Sayfası Elektrik, elektronik ve teknik içerik platformu

Son Eklenen İçerikler

Kompanzasyon Panosu Detaylı Çizim Şeması

Elektrik

Kompanzasyon Panosu Detaylı Çizim Şeması

Reaktif Güç Kontrol Röleli (12 kademeli)Uygulama Kompanzasyon Gücü: 22,5 kVARTek...

Dublex Villa Elektrik Tesisat Projesi

Elektrik Projeleri

Dublex Villa Elektrik Tesisat Projesi

Temel topraklama hesabıTemel topraklama çizimiElektrik tesisat projesiGerilim düşümü hesabıIsı kontrol...

AutoCAD Tek Katlı Proje

Elektrik Projeleri

AutoCAD Tek Katlı Proje

AutoCAD çizim programı ile çizilmiş tek katlı ev projesi.

3 Kat 3 Daire Elektrik Tesisat Projesi

Elektrik Projeleri

3 Kat 3 Daire Elektrik Tesisat Projesi

3 Kat 3 Daire Elektrik Tesisat Projesi, Yükleme Cetveli, Gerilim...

34.5 kV Orta Gerilim Hattı Tek Hat Şeması ve Trafo Köşkü Detayı

Elektrik

34.5 kV Orta Gerilim Hattı Tek Hat Şeması ve Trafo Köşkü Detayı

34,5 kVAlık Orta Gerilim Hattı Tek Hat Şeması ve Trafo...

Kompanzasyon Panosu Detaylı Bağlantı Şeması

Elektrik

Kompanzasyon Panosu Detaylı Bağlantı Şeması

Bu AutoCAD çizim dosyamızda, kompanzasyon panosu detaylı bağlantı şemasını sunuyoruz....

Arıtma Tesisi Elektrik Projesi

Elektrik Projeleri

Arıtma Tesisi Elektrik Projesi

Arıtma Tesisi Elektrik Projesi, AG gerilim ve akım hesaplamaları, arıtma...

Ufak Çaplı Sosyal Tesis Projesi

Elektrik Projeleri

Ufak Çaplı Sosyal Tesis Projesi

Bu projemiz autocad çizim programi ile hazirlanmis olup ufak çapli...

Trifaze Sayaçlı Şantiye Panosu Ayrıntı Bağlantı Şeması

Elektrik

Trifaze Sayaçlı Şantiye Panosu Ayrıntı Bağlantı Şeması

Elektrik tesisat projeleri uygulama esnasinda santiye alanina geçici pano kurulur....

4 kat 8 daireli bir apartmanın kapı otomatiği zil tesisatı

Autocad

4 kat 8 daireli bir apartmanın kapı otomatiği zil tesisatı

4 katlı 8 daireli bir apartmanın kapi otomatiği zil tesisati...

Darbe Akım Anahtarı İmpuls Röle Detaylı Baglantı Şeması

Elektrik

Darbe Akım Anahtarı İmpuls Röle Detaylı Baglantı Şeması

Darbe akımlı röle tesisatı, bir veya birden fazla lamba ya...

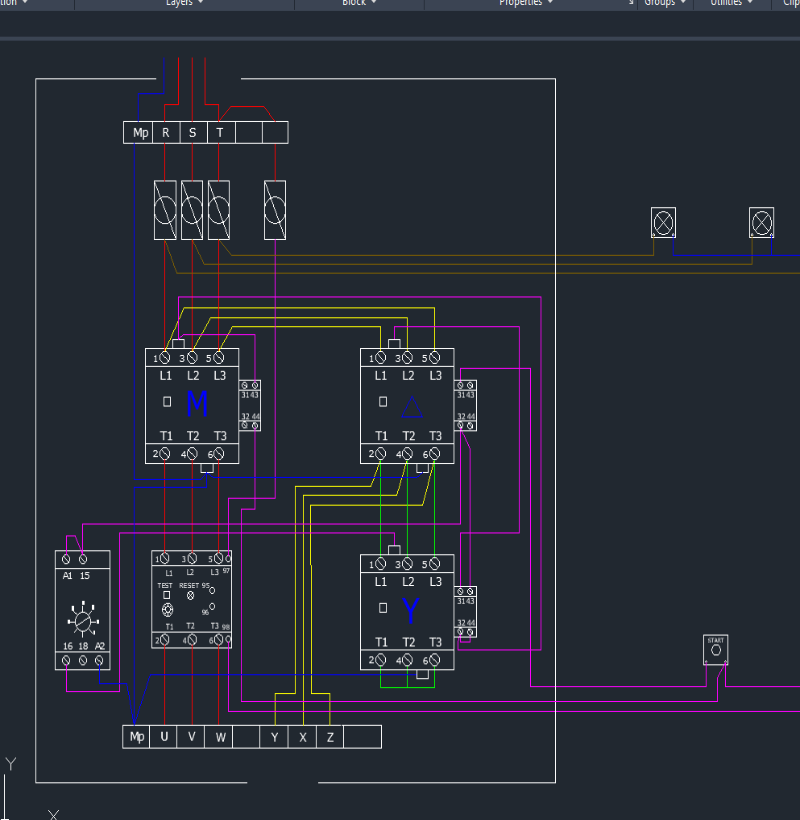
Yıldız-Üçgen Yol Verme Otomatik Kumanda Pano Detay Şeması

PLC ve Otomasyon Sistemleri

Yıldız-Üçgen Yol Verme Otomatik Kumanda Pano Detay Şeması

Yıldız-Üçgen Yol Verme Otomatik Kumanda Pano Detay Şeması, AutoCAD, otomatik...