Elektronik Kategorisi | Görüntüleme: 49

Elektronik

Temel elektronik devrelerden mikrodenetleyici uygulamalarına kadar Proteus, Arduino ve benzeri projeleri içeren elektronik arşivi.

Toplayan Yükselteç Proteus ISIS Uygulaması

Toplayan Yükselteç Proteus ISIS Uygulaması

Toplayan yükselteç devresi. Proteus ISIS ile op-amp tabanlı toplama işlemi...

Evirmeyen Yükselteç Proteus ISIS Uygulaması

Evirmeyen Yükselteç Proteus ISIS Uygulaması

Evirmeyen yükselteç devresi. Proteus ISIS ile op-amp uygulaması ve kazanç...

Eviren Yükselteç Proteus ISIS Uygulaması

Eviren Yükselteç Proteus ISIS Uygulaması

Eviren yükselteç devresi. Proteus ISIS ile op-amp uygulaması ve simülasyon...

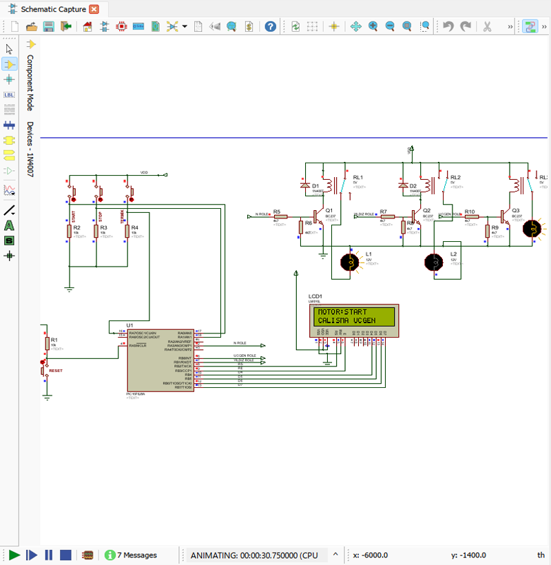
Pic 16F628 ile Otomatik Yıldız Üçgen Motor Şalteri Proteus

Pic 16F628 ile Otomatik Yıldız Üçgen Motor Şalteri Proteus

PIC16F628 yıldız-üçgen motor kontrolü. Proteus simülasyonu, HEX ve ASM kodları...

Pic Temel Devreler Ve Tasarım Adımları

Pic Temel Devreler Ve Tasarım Adımları

PIC temel devreler ve tasarım. Mikrodenetleyici başlangıç devreleri ve uygulama...

PIC 16F84 Donanımsal İncelemesi ve Komut Tanıtımları

PIC 16F84 Donanımsal İncelemesi ve Komut Tanıtımları

PIC16F84 donanım ve komutları. Mikrodenetleyici yapısı, temel komut seti ve...

Adım (Step) Motorlar ve Motor Sürücü Devreleri

Adım (Step) Motorlar ve Motor Sürücü Devreleri

Adım motor ve sürücüler. Türler, adım açısı, MOSFET ve entegre...

Adım Adım PIC Programlama 16F628

Adım Adım PIC Programlama 16F628

PIC16F628 programlama rehberi. Mikrodenetleyici yapısı, temel komutlar, Assembly, MikroC ve...

PID Kontrolör ile Tasarım Notları

PID Kontrolör ile Tasarım Notları

PID tasarım notları. Ziegler-Nichols ayarı, zaman-frekans analizi ve PD, PI,...

PID Elimko Dökümanı

PID Elimko Dökümanı

PID ayarları (P, I, D). Oransal, integral ve türevsel kontrol...

Pid nedir

Pid nedir

PID kontrol nedir? P, I, D bileşenleri, ayar yöntemleri ve...

Baskı Devre Kart (PCB) Yapımı

Baskı Devre Kart (PCB) Yapımı

PCB yapımı. Baskı devre şemasının plakete aktarımı, bakır aşındırma ve...