Elektronik Kategorisi | Görüntüleme: 43

Elektronik

Temel elektronik devrelerden mikrodenetleyici uygulamalarına kadar Proteus, Arduino ve benzeri projeleri içeren elektronik arşivi.

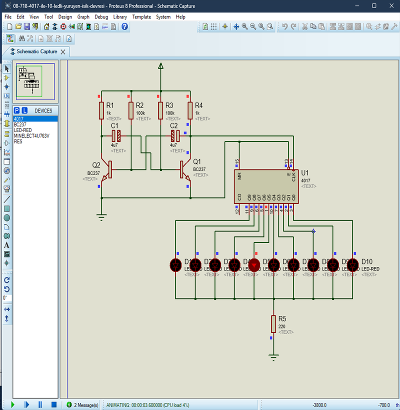
4017 ile 10 Ledli Yürüyen Işık Devresi

4017 ile 10 Ledli Yürüyen Işık Devresi

4017 entegresi ile 10 LED li yürüyen ışık devresi; sırayla...

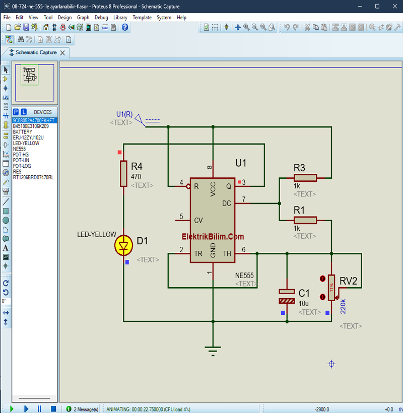
NE555 Ayarlanabilir Flasör Devresi

NE555 Ayarlanabilir Flasör Devresi

NE555 ile ayarlanabilir flaşör devresi; LED yanıp sönme hızını potansiyometre...

Proteus Pic 16F877 DC Motor Kontrol Uygulaması

Proteus Pic 16F877 DC Motor Kontrol Uygulaması

PIC16F877 ile DC motor kontrolü: Proteus ISIS ortamında hazırlanmış devre,...

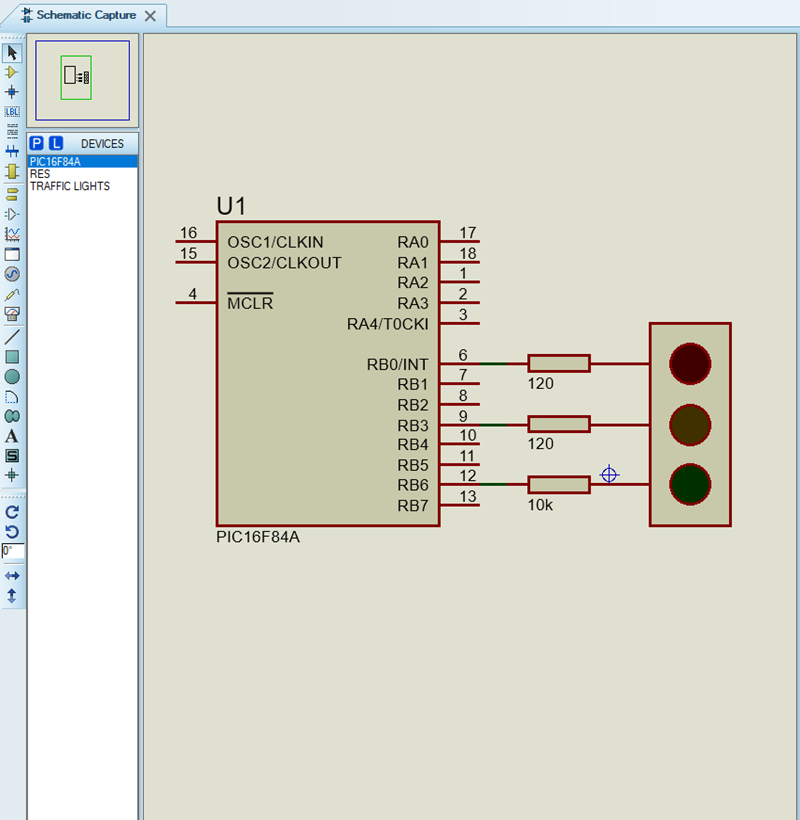
Proteus ile PIC16F84A Trafik Işıkları

Proteus ile PIC16F84A Trafik Işıkları

Bu proje, PIC16F84A mikrodenetleyicisi kullanılarak yapılan bir trafik ışıkları uygulamasıdır.

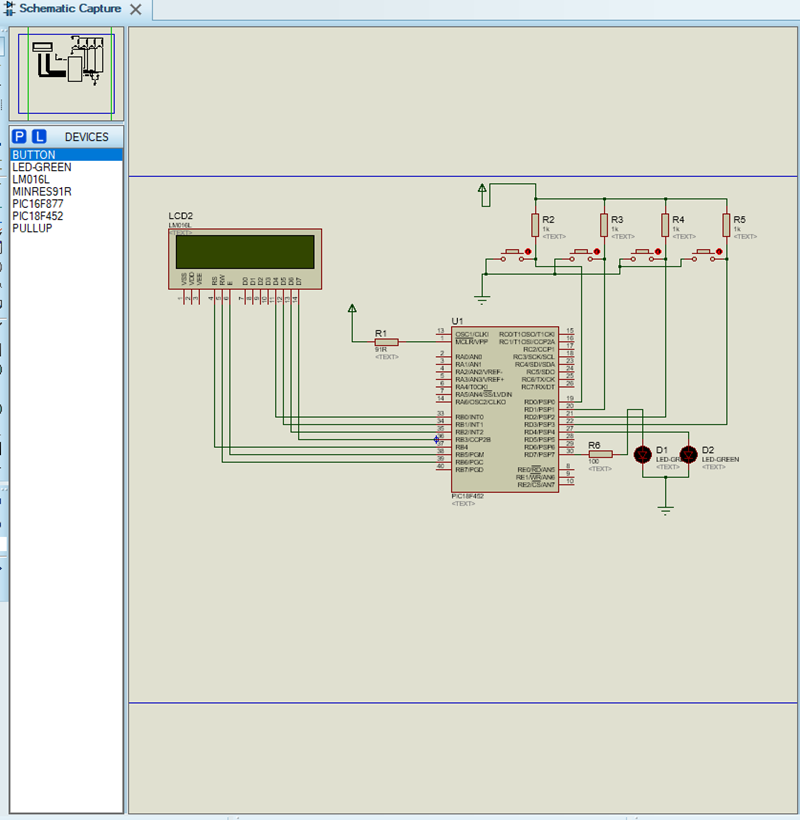
PIC18F452 Zaman Rölesi Uygulaması

PIC18F452 Zaman Rölesi Uygulaması

Bu proje, PIC18F452 mikrodenetleyicisi kullanılarak yapılan bir zaman rölesi uygulamasıdır.

PIC ile Step Motor Kontrolü

PIC ile Step Motor Kontrolü

PIC ile Step Motor Kontrolü – Proteus ISIS Uygulaması

Proteus 8 ile Ayarlanabilir LCD Dijital Saat

Proteus 8 ile Ayarlanabilir LCD Dijital Saat

Proteus 8 ile simülasyonu gerçekleştirilmiş olan Proteus 8 ile Ayarlanabilir...

Proteus 8 ile Dijital Ohmmetre Uygulaması

Proteus 8 ile Dijital Ohmmetre Uygulaması

Proteus 8 ile simülasyonu gerçekleştirilmiş olan dijital ohmmetre devre uygulamasıdır.