Elektronik Kategorisi | Görüntüleme: 45

Elektronik

Temel elektronik devrelerden mikrodenetleyici uygulamalarına kadar Proteus, Arduino ve benzeri projeleri içeren elektronik arşivi.

LED Akımı Sabitleme Devresi

LED Akımı Sabitleme Devresi

LED akımı sabitleme devresi, 2 transistör ve dirençlerle farklı gerilimlerde...

Metal Dedektörü Uygulama Projesi

Metal Dedektörü Uygulama Projesi

Metal dedektörü uygulama projesi, baskı devre çizimleri ve malzeme listesi...

50 Adet FET Uygulama Devresi Kitabı

50 Adet FET Uygulama Devresi Kitabı

50 adet FET devre kitabı; RF amplifikatör, tuner ve test...

2 Transistörlü Yazı Tura Elektronik Devresi

2 Transistörlü Yazı Tura Elektronik Devresi

2 transistörlü yazı tura devresi; Proteus ortamında tasarlanmış, LED ile...

Atmega 32 ile Bilimsel Hesap Makinesi

Atmega 32 ile Bilimsel Hesap Makinesi

Atmega32 bilimsel hesap makinesi; LCD ekran ve tuş takımı ile...

PIC 16F877 ile Hesap Makinesi Uygulaması

PIC 16F877 ile Hesap Makinesi Uygulaması

PIC16F877 ile hesap makinesi uygulaması; Proteus ortamında tasarlanmış, tuş takımı...

Proteus 8 ile PWM Uygulaması

Proteus 8 ile PWM Uygulaması

Proteus 8 PWM fan kontrol devresi; PIC24F16KA102 ile tasarlanmış, motor...

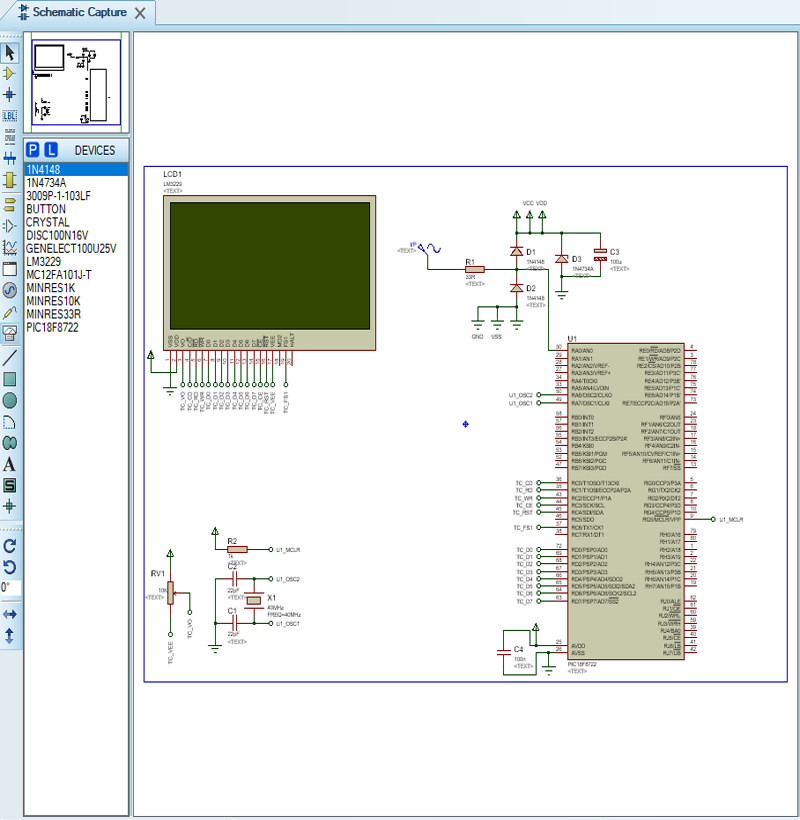
Dijital Osiloskop Uygulama Simülasyonu

Dijital Osiloskop Uygulama Simülasyonu

Dijital osiloskop simülasyonu; PIC18F8722 ile Proteus ISIS ortamında hazırlanmış, sinyal...

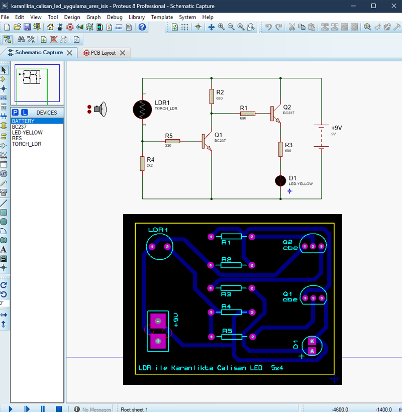
LDR ile Karanlıkta Çalışan LED Uygulaması

LDR ile Karanlıkta Çalışan LED Uygulaması

LDR ile karanlıkta çalışan LED devresi; ışık seviyesine göre LED...

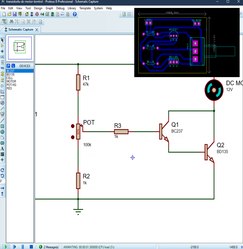
Transistörlü DC Motor Kontrol Devre Uygulaması

Transistörlü DC Motor Kontrol Devre Uygulaması

Transistörlü DC motor kontrol devresi; BC237 ve BD135 ile 12V...

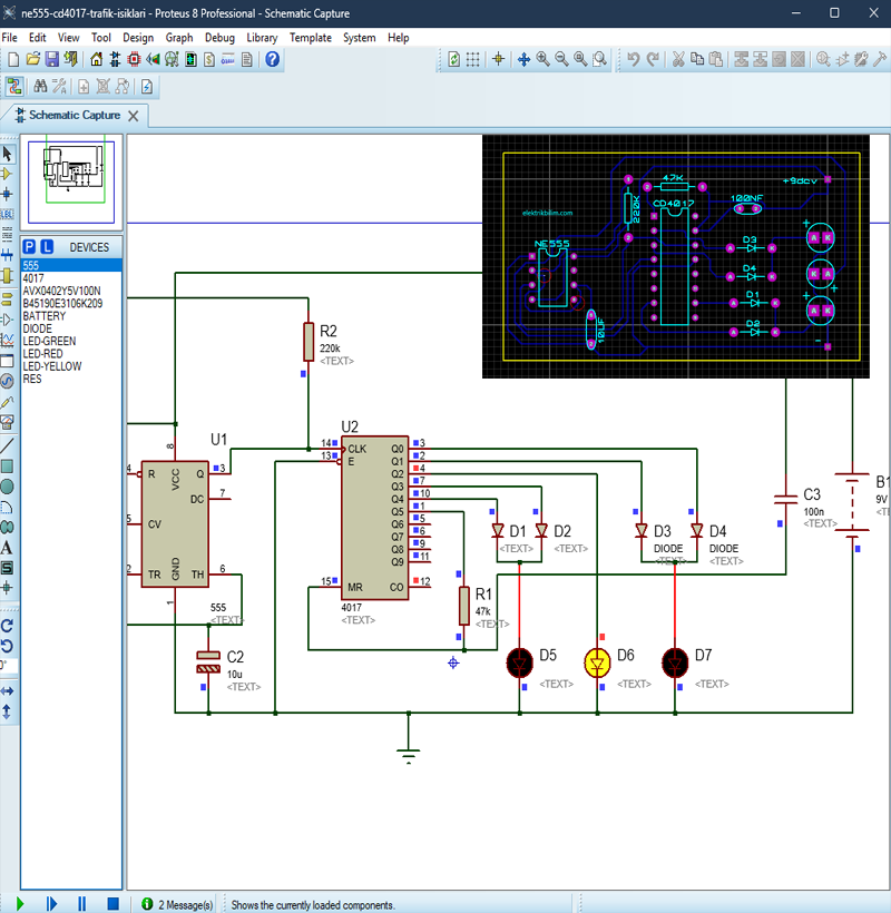
NE555 CD4017 ile Trafik Işıkları

NE555 CD4017 ile Trafik Işıkları

NE555 ve CD4017 ile trafik ışıkları devresi; kırmızı, sarı ve...

NE555 ile Merdiven Otomatiği Uygulaması

NE555 ile Merdiven Otomatiği Uygulaması

NE555 ile merdiven otomatiği devresi; ayarlı zamanlama ile lambayı belirli...